华声在线
华声论坛
辣眼
音画
自拍
摄影
户外
RSS
游客:
登录
免费注册
栏目列表
搜索
领红包
自选风格
版主推荐
社区功能
审核投诉
帮助
VIP申请
华声论坛
→
华声户外
→
游记·影像
→
长沙马拉松来了!这些景区有福利
会员登录
用户名
UID
30秒 立即注册
密码
忘记密码
有效期
一年
一月
一天
不保存
登录帮助
帖子主题:
长沙马拉松来了!这些景区有福利
共
6318
个阅读者,
0
条回复 |
打印
|
订阅
|
收藏
发表时间:2025-10-21 09:48
长沙马拉松来了!这些景区有福利
dyingme 发表在
游记·影像
华声论坛 https://bbs.voc.com.cn/forum-39-1.html
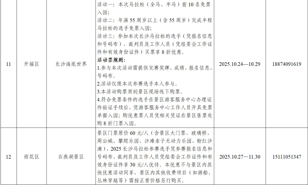
2025长沙马拉松将于10月26日在长沙举办,为扩大长沙马拉松社会效益和长沙文旅品牌影响力,推动文旅+体育赛事相融合,长沙品牌旅游景区积极响应,纷纷推出针对马拉松参赛选手和工作人员的优惠活动。
这场集体育竞技与城市文旅于一体的盛会,吸引了众多全国跑友的热情参与。跑友们在赛道激烈奔跑角逐之余,不妨放慢脚步,与星城长沙来一场美丽的邂逅,欣赏山水洲城的秀美风景,感受“快乐长沙 韵味星城”的独特魅力。
优惠活动最长持续至明年10月!
快来看看有哪些惊喜吧2025长沙马拉松品牌旅游景区优待活动
精彩推荐
“假奶粉”的问责板子别只瞄准造假者
远离“手表社交圈”
“隐私”不能高过住客生命
列车上围拍彝族老人 也是“镜头霸凌”
县环卫所招聘 不该“只招博士”
一票游多日 一举能多得
预览帖子
2007-10-30 09:01
快速回复主题
你的用户名:
密码:
免费注册(只要30秒)
使用个人签名
(请您文明上网理性发言!并遵守
相关规定
。
贴文发布前,请确认贴文内容完全由您个人创作或您得到了版权所有者的授权。
版权声明
)
最近访问的论坛 ...
清词古韵|诗词
千奇百怪
现代诗谷|新诗
控制面板首页
修改头像
编辑个人资料-修改密码
我的权限
论坛状态
Processed in 0.024328 s, 8 q
-
sitemap
,